— 分享 —
— 收藏 —
编辑:唐宋小编 来源: 唐宋 日期:2026-04-14 浏览量:2
文章标签 双焦
核心观点:
近期双焦市场核心特征是“预期与现实博弈”。焦企发起的第二轮提涨因钢厂抵触而陷入僵局,市场情绪降温后,基本面供应宽松的压力重新主导定价。短期市场大概率延续以稳为主,焦钢博弈格局,需密切关注钢厂最终态度及终端需求变化。
今日市场焦点集中于焦炭第二轮提涨的落地情况。主流焦企于上周发起第二轮50/55元/吨的提涨,计划于4月13日执行。但截至今日(4月14日),主流钢厂仍未明确回应,双方博弈进入白热化。
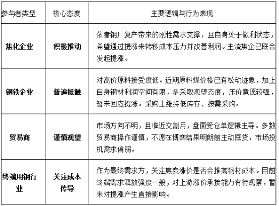
焦企逻辑:依靠钢厂复产带来的刚需支撑,以及自身微利状态,试图通过提涨转移成本压力、改善利润。
钢厂逻辑:对高价原料接受度低,鉴于近期原料煤价格已有松动迹象,钢厂多持观望态度,压价意愿较强。
市场普遍认为,此轮提涨落地难度较大,短期现货价格将维持暂稳运行。
1. 供应端:充裕且稳定,构成上方压力
国内焦煤:主产地煤矿生产已恢复至正常水平,产量稳定。
进口焦煤:蒙煤通关量持续高位运行,补充国内供应。
焦炭:在现有利润水平下,焦化企业开工积极性较高,焦炭供应充足。
整体看,双焦供应端无明显缺口,供给充裕是压制价格上涨的核心因素。
2. 需求端:刚需支撑,但采购谨慎
刚性需求:下游钢厂铁水产量仍在复产进程中,对双焦存在刚性需求,这是当前市场的“底部支撑”。
采购心态:由于市场方向不明,钢厂普遍采取低库存、按需采购策略,不愿主动囤货,导致市场整体成交表现一般,观望情绪浓厚。
3. 价格与情绪
现货:整体暂稳运行。国家统计局4月上旬数据显示,焦煤价格环比微涨0.3%,焦炭环比上涨3.7%,反映前期提涨部分被消化。
期货:盘面经历前期大跌后进入低位震荡,市场情绪已从此前受地缘冲突等因素影响中降温,重新回归基本面定价逻辑。
从产业链各环节的反馈来看,对于本次焦炭第二轮提涨,市场参与者态度分化明显:

总体来看,“上游推动、中游抵触、下游观望” 是当前市场参与者的主要状态。提涨能否落地,关键取决于钢厂的最终态度以及终端需求能否为钢价提供支撑。
宏观环境对当前双焦市场的影响主要体现在以下几个方面:
1. 国内宏观:政策托底预期与产业调控并行
稳增长政策:二季度是传统施工旺季,国内稳增长政策持续发力,基建投资保持一定韧性,对钢材及原料需求形成底部支撑。市场对后续可能的降准、专项债加速发行等政策保持关注。
粗钢产量调控预期:市场对2026年粗钢产量调控政策仍存担忧。若后期出台严格的限产政策,将直接抑制焦炭需求,对双焦价格构成中长期利空。目前政策尚未明确落地,但预期始终压制市场情绪。
2. 外部环境:不确定性扰动市场情绪
地缘政治与能源:前期地缘冲突引发的能源担忧情绪已阶段性降温,市场重新聚焦供需基本面。但国际能源价格波动仍可能通过影响焦煤进口成本和市场情绪,对国内双焦市场产生间接扰动。
国际贸易形势:需关注钢材出口面临的反倾销调查等贸易壁垒风险。若出口受阻,将增加国内钢材供应压力,进而向上游原料传导负反馈。
3. 市场流动性:期货市场交割逻辑渐强
临近交割月,期货盘面受仓单逻辑主导明显。产业资金参与度提升,期现联动性增强,现货市场的博弈结果将更直接地反映在盘面上。
小结:当前宏观层面多空因素交织。国内稳增长预期提供底部支撑,但粗钢调控、外部不确定性等利空因素持续存在。宏观情绪暂未形成明确的单边驱动,市场更多在关注产业自身基本面的变化。
综合来看,当前双焦市场处于“上有压力(供应充裕、采购谨慎),下有支撑(刚需复产)”的博弈阶段。短期方向不明朗,预计将维持价稳博弈的格局。
后续市场演变,需重点关注两大变量:
博弈结果:钢厂对焦炭第二轮提涨的最终表态。若提涨失败或被推迟,市场情绪将进一步受挫。
终端需求:钢材实际需求的释放情况。终端需求的强度将决定钢厂复产的持续性和对原料的承接能力,这是决定双焦中期走势的根本。
风险提示:需警惕市场情绪在提涨博弈关键期的反复,以及宏观政策或突发事件带来的短期扰动。